The Klein repeater (444.375/PL100) is permanently connected to the NARS Allstar Hub. The Hub serves as the central connection for the NARS repeaters.
Direct connections to the repeater nodes fail because the repeater nodes are behind firewalls. The downtown node is not yet connected to the repeaters. Once internet service or an RF link to the downtown site is in place, any traffic to or from a repeater will be heard on all 3 repeaters.

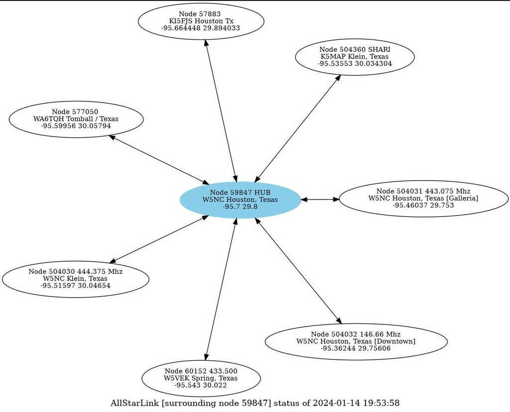
The map shows some additional connections by some NARS members connected to the Hub. Members who have an Allstar node at their QTH can connect to the Hub (node #59847) .
There are multiple phone apps for Allstar also. Individuals may install the app on their phone and connect to the Hub in the same way as a node at home. Doing so will enable you to monitor the connections to the hub and know which node is the source of the transmission. The hub url is
http://allstar-hub.w5nc.net/supermon/link.php?nodes=59847
We broadcast the Amateur Radio Newsline via the NARS Allstar system each Saturday morning. The broadcast begins at 10:00 AM and lasts approximately fifteen minutes. Additional announcements and reminders, such as weekly net announcements and club meetings are planned for the near future.
April 2024 Update:
The NARS Repeater team has replaced the UHF repeater at the Galleria site. The new repeater is on 443.075 +5mHz offset with a PL 103.5 tone. We also installed the equipment necessary to connect this repeater to the NARS Allstar Hub. This links the Klein UHF and Galleria UHF repeaters together through the NARS Allstar Hub.
Coming soon:
We plan to return to the Galleria site to replace the damaged/broken VHF antenna to return the VHF repeater to service. The Repeater Team also has identified an alternate setup which will connect the downtown VHF repeater on 146.66 to Allstar using an RF link while we continue to search for Internet service at the downtown site. This will achieve the ultimate goal of having all of the NARS repeaters linked together. More details on this as we get closer to installing equipment. This should provide HT coverage to members for most, if not all, of Harris County as well as a portion of neighboring counties.
This is a lot of information to digest so if you have any questions or problems connecting to the NARS Allstar Hub, please contact any of the Repeater Team members. There are discussions ongoing to have a brief Allstar class and/or education in the near future. Once those plans are finalized, we'll notify the members.Check back here and on the W5NC groups.io reflector for updates.